
Fikri Sınai Mülkiyet Hakları Modülü
|
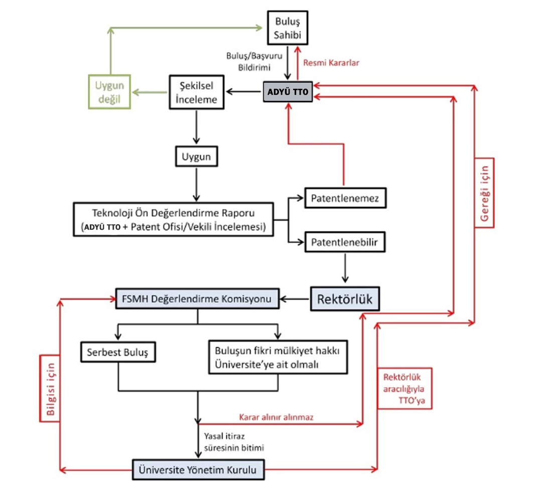
Fikri Sınai Mülkiyet Hakları Birimi’nin temel amacı; Adıyaman Üniversitesi araştırmacıları, akademisyenleri ve öğrencileri ile özel kuruluşlar için fikri mülkiyet haklarının korunmasında bütün süreçlerde yer almak, bu hususta farkındalık oluşturmak, lisanslama ve ticarileştirilme hizmetlerini gerçekleştirmektir. |
|
|
Bu doğrultuda; * Akademisyen, sanayici ve öğrenciler arasında fikri mülkiyet hakları konusunda farkındalık oluşturma, eğitim ve seminerler düzenleme, * Buluş değeri taşıyan fikrin tanıtım faaliyetlerini yürütme, * Buluşun tescil edilebilirlik ve tescil kapsamını belirleme, * Tescil sürecinde; TürkPatent-Buluş Sahibi ile koordinasyonu sağlama, * Patent ön araştırması yapma, * Patent ticarileştirebilirliğini değerlendirme, * Ulusal ve uluslararası patent yazım ve başvuru süreçlerini gerçekleştirme, * Fikri Mülkiyet Hakları sözleşmelerini yazma, * Lisanslama ve ticarileşme süreçlerine destek olma, * Üniversitede FSMH konusunda yapılan tüm eski, güncel ve gelecek çalışmaları takip etme ve güncelleme,
faaliyetleri yürütülmektedir. |
|
|
|
|
|
Fikri Sınai Mülkiyet Hakları Modülü UzmanıÖğr. Gör. Esef KILINÇesefkilinc@adiyaman.edu.trDahili: 2710
|
|



